Leave a Message

Thank you for your message. We will be in touch with you shortly.

Browse Homes
How Property Tax Valuations Work in Summit County, Utah

How Property Tax Valuations Work in Summit County, Utah

How Property Tax Valuations Work in Summit County, Utah

A Homeowner’s Guide to Assessed Value, Tax Rates, and Appeals

When your Summit County property tax notice arrives, it can feel arbitrary—like the value was assigned without context. In reality, Summit County follows a defined valuation process governed by Utah law. Understanding that process is the first step in determining whether your property is accurately assessed or potentially overvalued.

As a Park City real estate advisor who reviews these notices every year with homeowners, I consistently see that owners who understand how assessments work are far more successful at identifying errors and winning property tax appeals.


Who Determines Your Summit County Property Tax Value?

Several county offices contribute to your final tax bill, each with a distinct responsibility:

  • Summit County Assessor
    Establishes annual market value as of January 1, using prior-year sales data and recorded property characteristics.
    https://www.summitcountyutah.gov/220/Assessor

  • Summit County Auditor
    Issues the Notice of Property Valuation and Tax Changes and administers the appeal process through the Board of Equalization (BOE).
    https://summitcountyutah.gov/114/Auditor

  • Local Taxing Entities
    Cities, school districts, fire districts, and special service districts establish tax rates under Utah’s truth-in-taxation framework.

The key distinction: the assessor sets value; taxing entities apply rates.


How Summit County Determines Market Value

Utah law requires counties to estimate what a property would have sold for on January 1 between a willing buyer and a willing seller.

To determine that value, Summit County:

  • Reviews arm’s-length sales and excludes non-market transactions

  • Applies neighborhood- and property-type adjustments for consistency

  • Updates values annually, with deeper multi-year reviews and selective physical inspections

Because valuations rely heavily on prior-year sales, assessed values can lag behind current market conditions—particularly in Park City’s luxury, ski-area, and second-home segments.


Compare the County’s Value to Today’s Market Value

Before assuming your assessment is correct, it is smart to compare the county’s value to an independent, market-driven estimate.

I recommend starting here:

👉 Instant Park City Home Value Tool
https://park-city.com/home-valuation

This tool generates a real-time value estimate using current market data and recent comparable sales. While it is not a formal appraisal, it gives homeowners a fast, practical benchmark to compare against the county’s January 1 assessed value.

If the county’s number is materially higher than what the current market supports, that is often the first indicator that a closer review—or an appeal—may be warranted.


Land Value, Improvements, and the Primary Residence Exemption

Your valuation notice separates:

  • Land value

  • Improvements (structures)

  • Total market value

How this affects your taxes:

  • Primary residences are taxed on 55% of market value

  • Second homes, nightly rentals, and vacant land are taxed at 100%

  • The exemption applies to the home and up to one acre of land

  • Additional acreage is taxed at the full rate

Incorrect classification is one of the most common causes of over-taxation in Summit County and should be verified every year.


Why a Higher Assessed Value Does Not Always Mean Higher Taxes

Utah’s property tax system is designed to prevent automatic tax increases.

  • When values rise broadly, the certified tax rate adjusts downward

  • Taxing entities must hold public hearings to increase revenue

  • Your tax bill equals taxable value × combined tax rate

This structure explains why similar homes in different service districts can experience very different tax outcomes.


How to Read Your Summit County Notice of Property Valuation

Each summer, homeowners receive a Notice of Property Valuation and Tax Changes. This notice shows:

  • Prior-year vs. current-year market and taxable values

  • Property classification (primary, secondary, vacant)

  • A breakdown of taxes by entity

  • Proposed rate changes and public hearing dates

Common issues to watch for include overstated square footage, incorrect acreage, outdated condition ratings, and values that exceed recent neighborhood sales.


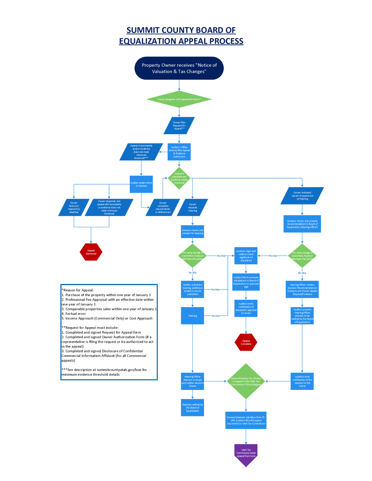
How to Appeal Your Summit County Property Tax Assessment

If your assessed value exceeds market reality, you have the right to appeal.

Summit County Board of Equalization (BOE)

Strong appeals are supported by:

  • Recent appraisals

  • Better-matched comparable sales

  • Corrections to county records

  • Documentation of condition or functional issues

  • Evidence of unique negative factors affecting value

A successful appeal reduces assessed value, taxable value, and ultimately your tax bill.


Practical Property Tax Tips for Summit County Homeowners

To stay protected:

  • Review your county property record annually

  • Confirm the primary residence exemption is applied correctly

  • Track closed sales, not list prices

  • Compare your county value to a market-based estimate early
    https://park-city.com/home-valuation

  • Prepare appeal documentation well before the deadline

Understanding how Summit County property tax valuations work—and verifying them against real market data—puts you in a far stronger position to avoid over-assessment and unnecessary taxes.


Author

Wayne Levinson
Park City Real Estate Advisor & Summit County Property Tax Appeal Specialist

I help homeowners throughout Park City, Deer Valley, Canyons Village, Old Town, and Kimball Junction evaluate assessments, compare market value, and pursue reductions when properties are over-assessed.

Let's Get Started

We are dedicated to helping you find your dream home and assisting with any selling needs you may have. Contact us today so we can guide you through the buying and selling process.

Follow Us on Instagram